Restaurant Food Cost Management
The food cost percentage is a crucial metric in the restaurant industry, used to gauge the efficiency of food cost management. This average restaurant food cost percentage helps restaurant managers and owners understand how much of their revenue is spent on ingredients. By closely monitoring this number, they can make more informed decisions about menu pricing, inventory management, and overall financial planning.

Understanding Food Cost Percentage
The food cost percentage is a key metric used to measure the efficiency of food cost management. It is calculated by dividing the cost of ingredients by the revenue generated from food sales and multiplying by 100.
Formula:

Example restaurant food cost calculator:
If a restaurant spends £2,000 on ingredients and generates £8,000 in food sales, the food cost percentage would be 25%:

The cost of Ingredients, a significant component of the food cost percentage, encompasses the total cost of all the ingredients used in the food sold. This comprehensive category includes everything from main ingredients to spices and garnishes, underlining its importance in the overall food cost calculation.
Revenue from Food Sales: This is the total amount of money generated from selling the food items. It does not include income from beverages, merchandise, or other non-food items.
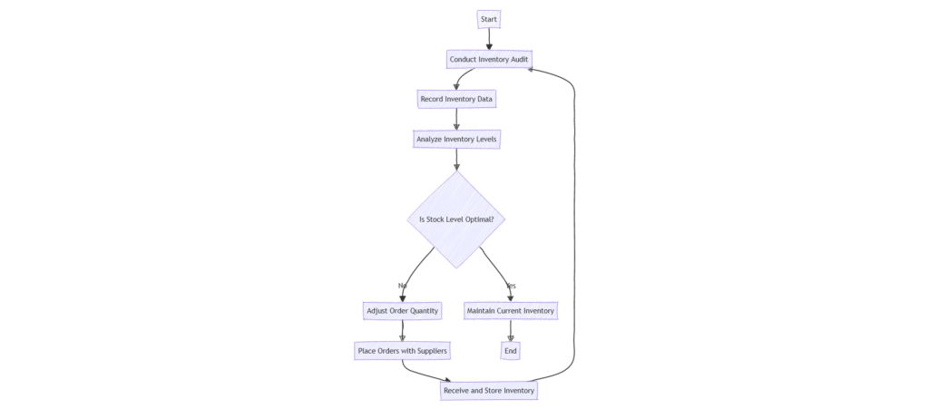
Inventory Management Process

Best Ways To Cut Food Costs In Restaurants
Menu Engineering
Menu engineering is akin to a chef’s secret formula for success. This process involves meticulously analysing the profitability and popularity of menu items, enabling informed decisions regarding pricing, placement, and promotion. This strategic approach can significantly enhance your restaurant’s financial performance.
- Categories Menu Items: Identify which items are most profitable and popular (stars), least profitable and least popular (dogs).
- Adjust Pricing: Increase prices on popular, high-cost items and reduce or eliminate low-performing items.
- Optimise Portion Sizes: Ensure portion sizes are appropriate to reduce waste and control costs.
Effective Inventory Management
Proper inventory management helps track ingredients’ usage, prevent waste, and avoid over-ordering.
- Conduct Regular Inventory Audits: Regularly count and record inventory to identify discrepancies and manage stock levels efficiently.
- Use First-In, First-Out (FIFO) Method: Rotate stock to ensure older inventory is used first, reducing the risk of spoilage.
- Implement Inventory Software: Utilise technology to track inventory in real-time and generate accurate reports.
Supplier Negotiation and Management
Developing solid connections with suppliers can improve pricing, favourable terms, and higher-quality ingredients.
- Negotiate Better Rates: Regularly review and negotiate contracts to ensure competitive pricing.
- Purchase in Bulk: Where feasible, buy ingredients in bulk to take advantage of discounts.
- Monitor Supplier Performance: Regularly assess suppliers’ quality and reliability to ensure consistent supply.
Secrets To Maximising Efficiency In Restaurant Food Cost Management
Use Technology to Optimise Food Costs
Point of Sale (POS) Systems
Modern POS systems offer detailed sales reports, helping restaurants analyse which items sell the most and when. This data can be used to:
- Adjust menu offerings based on customer preferences.
- Forecast demand to optimise purchasing decisions.
- Identify trends and adjust inventory levels accordingly.
Recipe Management Software
Recipe management software helps standardise recipes and control portion sizes, leading to more accurate food cost calculations:
- Standardised Recipes: Ensure consistency in preparation and portioning, reducing waste and controlling costs.
- Cost Calculation: Automatically calculate the cost of each recipe based on current ingredient prices.
- Nutritional Information: Provide detailed nutritional information to meet customer demands and regulatory requirements.
Automated Ordering Systems
Automated ordering systems streamline the procurement process by integrating inventory management software to ensure timely and accurate orders.
- Just-in-Time Ordering: Reduce storage costs and minimise waste by ordering necessary ingredients.
- Vendor Integration: Seamlessly connect with suppliers to automate orders and track deliveries.

Monitoring and Adjusting Food Costs
Continuous monitoring and adjustment are not just recommended, but essential for effective food cost management. By regularly reviewing your food cost analysis, you can identify trends, variances, and areas for improvement, ensuring that your restaurant stays on track toward its financial goals.
Regular Food Cost Analysis
Perform regular food cost analysis to identify trends, variances, and areas for improvement.
- Weekly Reviews: Conduct weekly food cost reviews to address any issues quickly.
- Variance Analysis: Compare actual food costs against theoretical costs to identify discrepancies and take corrective actions.
Staff Training and Engagement
Educate and engage staff in food cost management practices.
- Training Programs: Implement regular training on portion control, proper storage, and waste reduction techniques.
- Incentive Programs: Motivate staff to reduce waste and manage costs through incentive programs.
Related articles:
Best Restaurant Inventory Management System
Conclusion
Effective restaurant food cost management is a complex but essential aspect of running a successful restaurant. It requires meticulous planning, strategic decision-making, and ongoing monitoring. By employing strategies such as menu engineering, efficient inventory management, strong supplier relationships, and precise portion control, restaurants can optimise their food costs to increase profits and guarantee that customers get top-notch food, resulting in an exceptional dining experience. Through consistent effort and attention to detail, restaurants can achieve long-term financial health and customer satisfaction.
FAQ’s
How to Control Cost in a Restaurant?
Controlling costs in a restaurant involves several strategies:
- Menu Engineering: Analysing and adjusting menu items based on profitability and popularity.
- Inventory Management: Conducting regular audits, using the FIFO method, and implementing inventory management software.
- Portion Control: Standardising portion sizes to reduce waste and control costs.
- Supplier Negotiation: Building solid supplier relationships to secure better pricing and terms.
- Training Staff: Educating employees on cost control practices, such as proper storage and portioning.
- Energy Efficiency: Implementing energy-saving practices and equipment to reduce utility costs.
What’s a Good Way to Reduce Food Costs?
Reducing food costs can be achieved through several effective methods:
- Optimise Inventory: Regularly review and manage inventory to avoid over-ordering and minimise waste.
- Adjust Menu Pricing: Increase prices on high-cost, popular items and eliminate low-performing dishes.
- Use Seasonal and Local Ingredients: Take advantage of seasonal produce and local suppliers to reduce costs.
- Implement Portion Control: Ensure consistent portion sizes to control ingredient usage.
- Reduce Waste: Train staff to minimise waste during preparation and service and consider repurposing leftovers creatively.

How Do Chefs Control Food Costs?
Chefs play a crucial role in controlling food costs through various techniques:
- Menu Planning: Designing menus that balance cost and quality while maximising profitability.
- Recipe Standardisation: Creating recipes to ensure consistent portion sizes and ingredient usage.
- Waste Management: Training kitchen staff to reduce waste during food preparation and service.
- Supplier Management: Working with suppliers to negotiate better prices and ensure timely delivery of quality ingredients.
- Regular Monitoring: Continuously monitoring food cost percentages and adjusting practices as needed.
What Are the Factors Controlling Food Costs?
Several factors influence food cost control:
- Ingredient Prices: Fluctuations in the cost of ingredients due to seasonality, supply chain issues, and market demand.
- Menu Design: The choice and pricing of menu items, portion sizes, and high-cost versus low-cost ingredients.
- Inventory Management: Efficiently track and manage inventory to prevent over-ordering and waste.
- Staff Training: Educating employees on best storage, portioning, and waste reduction practices.
- Operational Efficiency: Streamlining kitchen processes and ensuring optimal use of resources.
- Suppliers Relationship: Building solid relationships with suppliers is essential for negotiating better prices and terms.
By understanding and addressing these factors, restaurants can effectively manage and reduce food costs, contributing to overall profitability and success.
Optimising Food Management In Restaurants: Seize The Opportunity Now!
